欢迎访问湖南岳阳绿色化工高新技术产业开发区官方网站!

0730-2950666

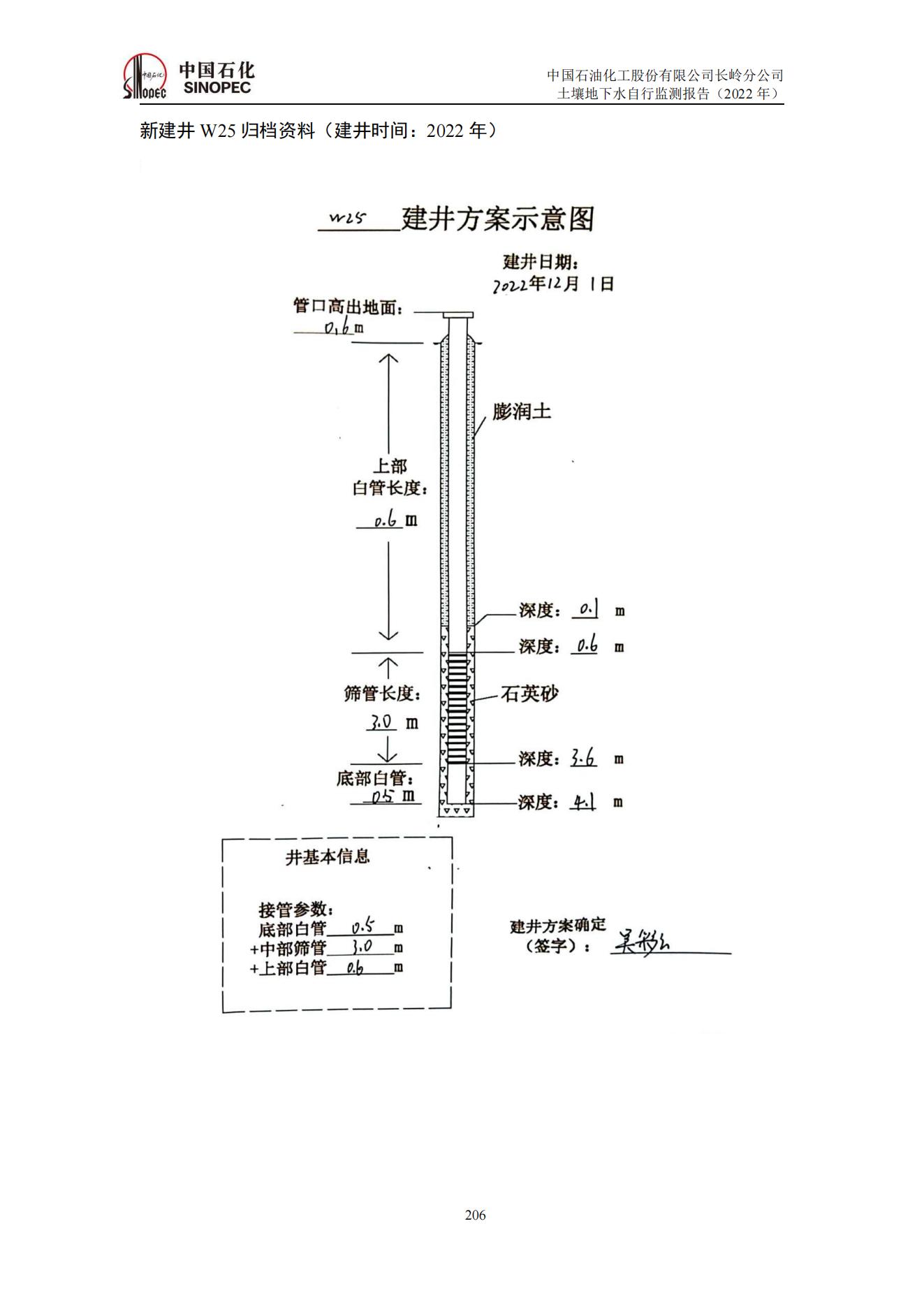
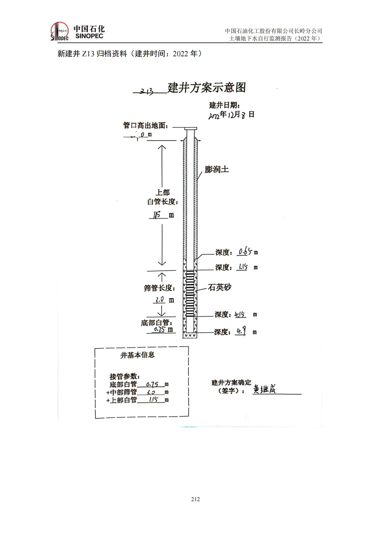
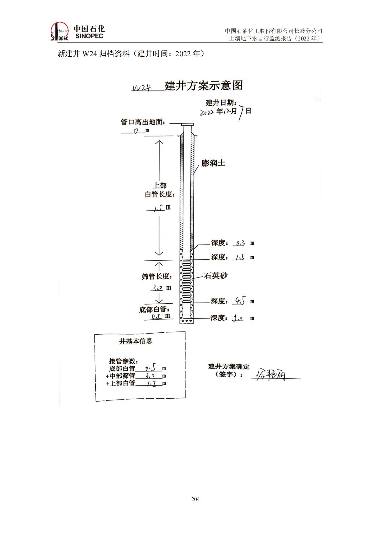
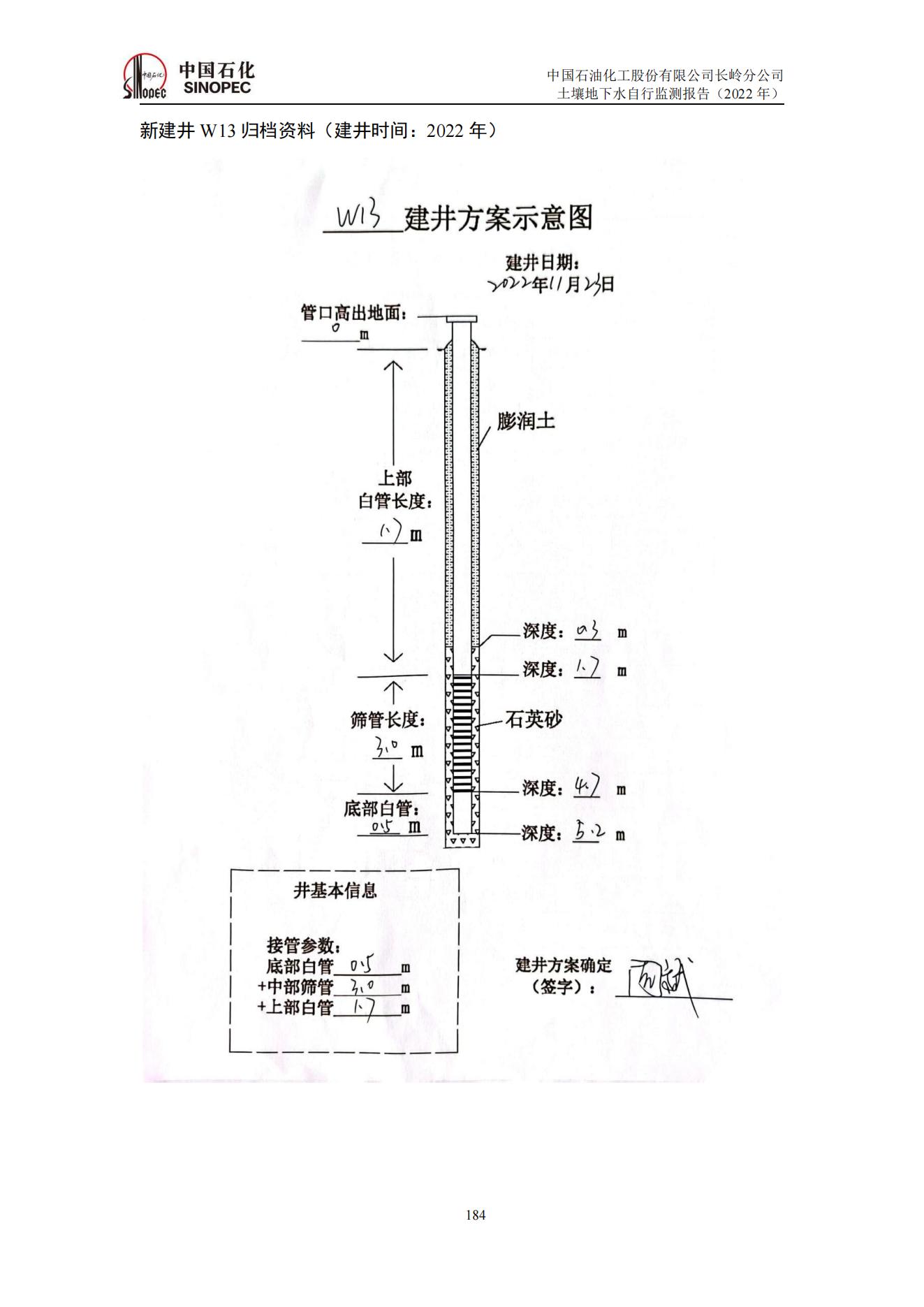
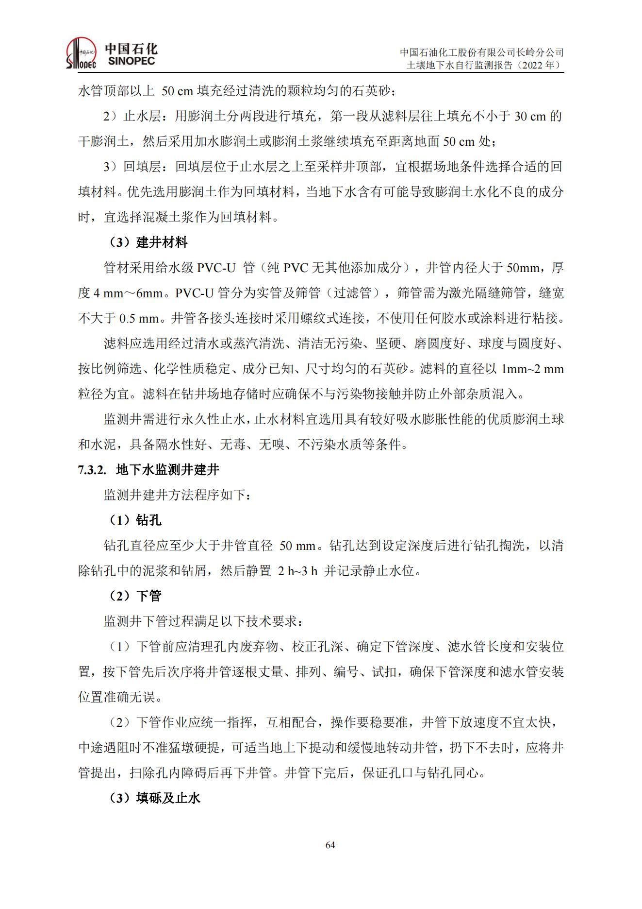
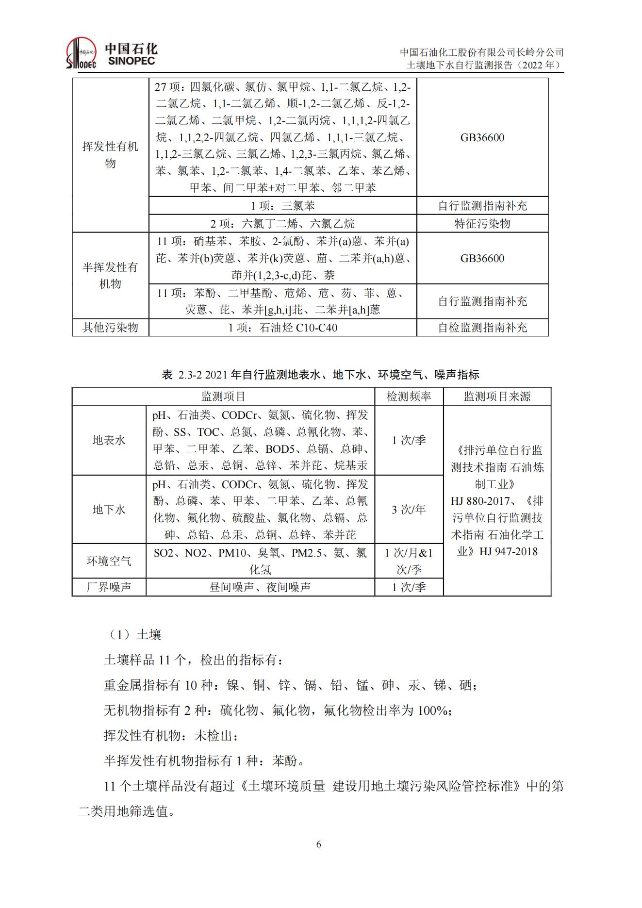
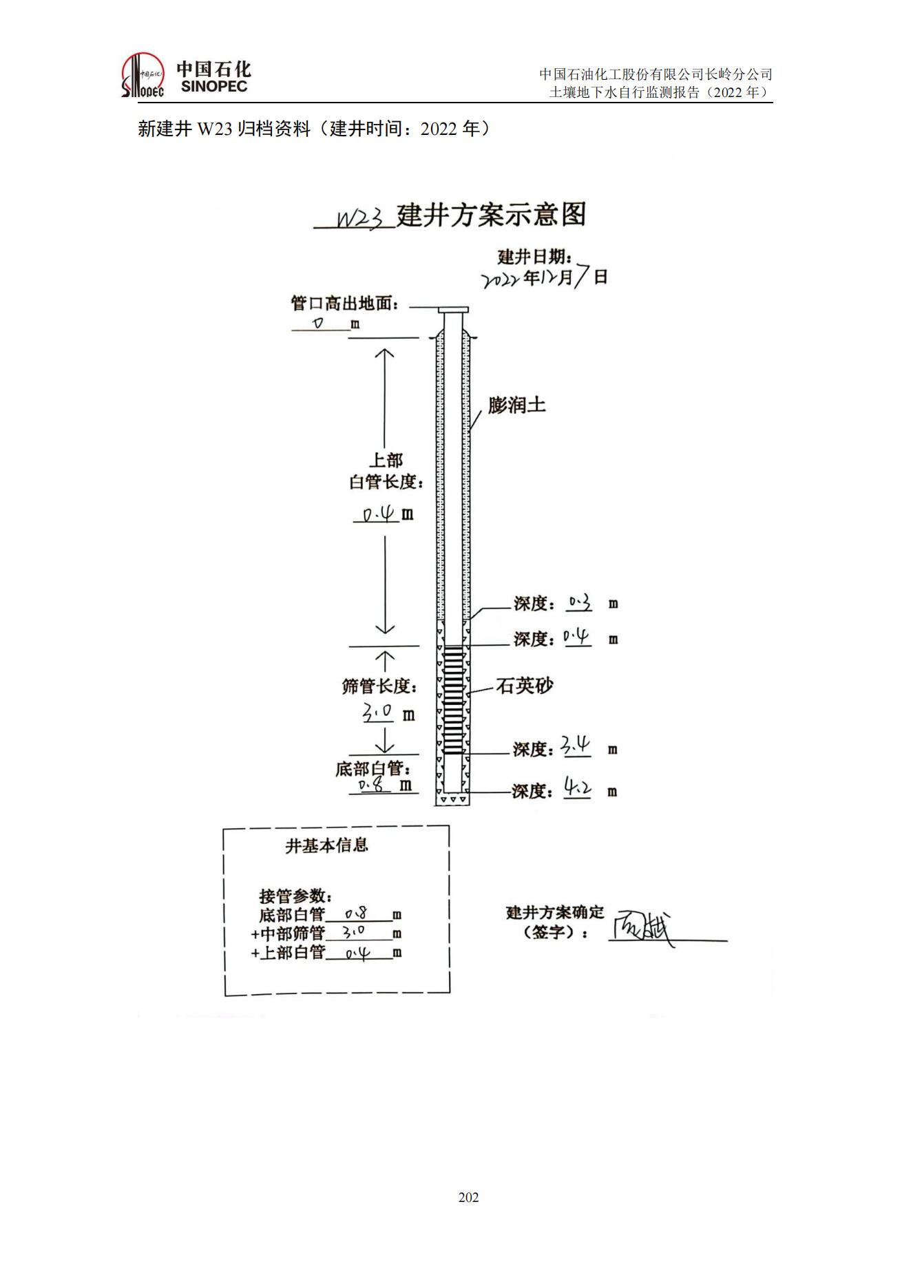
中国石油化工股份有限公司长岭分公司 土壤地下水自行监测报告(2022年)




































































































































































































































































































园区动态